May also be in need of a circuit board revision update !
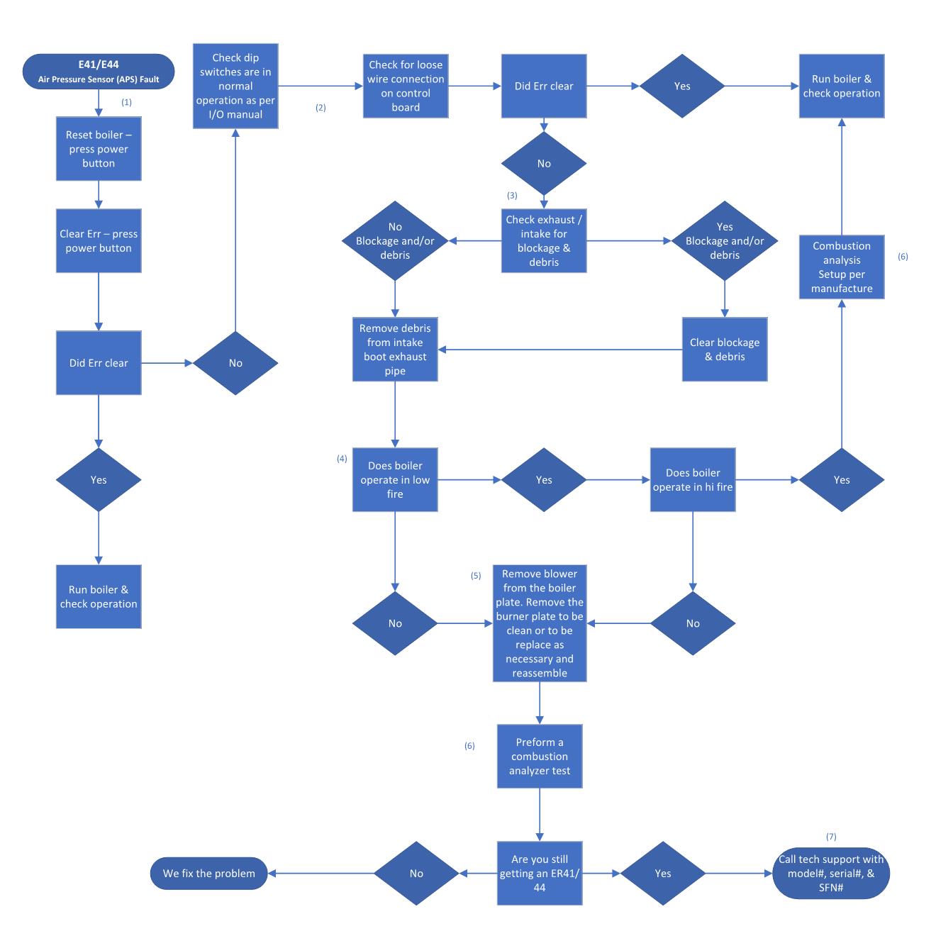
Flow Chart Error 41 and Error 44
FYI - THE NUMBERED BLUE BOXES BELOW CORRELATE TO A SPOT ON THE FLOW CHART ABOVE
(1) Explanation of Error
Error 41 means the fan speed (RPM) recorded too high for that particular modulation (combustion rate).
Error 44 means the fan speed (RPM) was recorded too low for that particular modulation (combustion rate). The I/O manual describes this as an APS Fault because the APS did not receive enough vacuum to stay closed ! THE APS IS NOT USUALLY THE CAUSE !
The boiler utilizes a transducer that is capable of monitoring and recording RPM and Fan Speed throughout the modulation cycle.
(2) Intake Air
***Assure Intake Air Piping is correct and not "OVER LENGTH" !
3"= 100' maximum length with a maximum of 6 elbows.
Deduct 5' length for each additional 3"elbow. Deduct 2.5' length for each additional 45 degree fitting.
2" = 50' maximum length with a maximum of 4 elbows.
Deduct 5' length for each additional 2" elbow. Deduct 2.5' length for each additional 45 degree fitting.
***Assure Intake Air Piping is properly installed free and clear of debris; leaves, grass clippings, dryer vent lint, dust and pollen.
Assure there is no possibility of CROSS CONTAMINATION (exhaust gasses entering intake) . MUST be a minimum of 12" separation BOTH vertically and horizontally.
Intake Air piping can be pitched to outside to minimize the possibility of freezing.
Assure a bird screen is placed at final termination to minimize accumulation of birds, insects (spiders love the smell of gas).
(3) Exhaust Vent
***Assure Exhaust Vent piping is correct and not "OVER LENGTH" !
3"= 100' maximum length with a maximum of 6 elbows.
Deduct 5' length for each additional 3"elbow. Deduct 2.5' length for each additional 45 degree fitting.
2" = 50' maximum length with a maximum of 4 elbows.
Deduct 5' length for each additional 2" elbow. Deduct 2.5' length for each additional 45 degree fitting.
Exhaust MUST be pitched BACK to the boiler a minimum of 1/4' per foot. Assure there are NO "belly's or "pockets" where condensate can accumulate in the exhaust piping.
Assure there is no possibility of CROSS CONTAMINATION (exhaust gasses entering intake) . MUST be a minimum of 12" separation BOTH vertically and horizontally.
Assure a bird screen is placed at final termination to minimize accumulation of birds, insects (spiders love the smell of gas).
Check and clean the condensate trap , condensate piping, condensate neutralizer and pump if applicable.
IF the condensate drain was "HARD PIPED" (instead if using included flexible drain hose with vent) assure there is a vent installed in the hard piped condensate drain. (An opened ended TEE or Air Gap).
(4) Low and High Fire Operation
Manually lock the boiler into LOW fire operation (dip switch # 7 into the "ON" position) to assure the boiler fires in LOW fire.
If the boiler DOES fire in LOW fire, flip the dip switch #7 back to off position (normal).
If the boiler DOES NOT fire in LOW fire see Error Code 10/11.
Manually lock the boiler into HIGH fire operation (dip switch #6 into the "ON" position) to see if the boiler fires in High fire.
If the boiler DOES NOT fire in HIGH fire the dip switch #6 back to the off position (normal) and see below (burner cleaning).
On the 140's check to see if the intake screen attached to the burner horn is clogged or dirty. Clean or replace as necessary.
(5) Burner Removal, Inspection, Cleaning or Replacement
A video covering burner removal is available here:
(6) Combustion Analysis and Set Up
Combustion Analysis Videos Available Here:
FT Combustion Set Up Video
(7) Call TECH SUPPORT WITH MODEL # , SERIAL # and SFN#(revision #) for possible revision update.
For Support: Rathe Associates: 631-822-1200 ask for Tech Support.
Error 20 is a HARD LOCKOUT when the Condensate Switch is OPEN = Fault. The Condensate Switch is a NORMALLY CLOSED switch connected via tubing from the condensate drain trap. Flow Chart FYI - THE NUMBERED BLUE BOXES BELOW CORRELATE TO A SPOT ON THE ...
Flow Chart Error 10 and 11 is all about combustion ! Notes: FYI - THE NUMBERED BLUE BOXES BELOW CORRELATE TO A SPOT ON THE FLOW CHART ABOVE (1) Error 10 and 11 is All About Combustion ! Gas, Air, Spark ! Error 10= flame has "extinguished" 8 ...
LAARS LT/Bradford White Infinity GS Series Wall Hung Water Heaters. Error 42:Exhaust (Hard Lockout). APS (Air Pressure Switch) - Closed is Normal, Open is Fault. 1. Press the Power button on the display controller to clear the Error Code. 2. Check ...