

Error 10= flame has
"extinguished" 8 times.(Hard Lock Out)
This means there was
flame but it "flamed" out 8 times.
Error 11=ignition
has "failed" 10 times. (Hard Lock Out)
This means there was NOT a flame sensed in 10 trials for ignition.
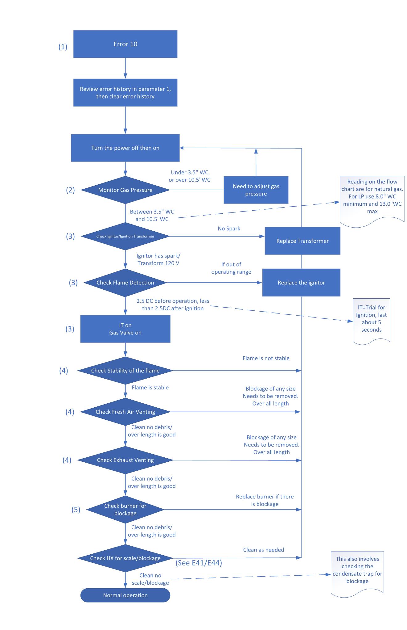
(1) Gas: Natural Gas And Propane 1) WITH A MANOMETER check gas pressure TO the boiler and ensure
incoming gas pressure is between 3.5 and 10.5 inches
of water column for NATURAL GAS .
2) WITH A MANOMETER check gas pressure on outlet side of gas valve (manifold).
Ensure the outlet pressure is a negative number in inches of WC! (2)
LOW
FIRE between -0.015"WC and
-0.129"WC for NATURAL GAS and LOW FIRE
-0.015"WC and -0.169"WC for PROPANE.
HIGH
FIRE between -0.129"WC and -0.134"WC for NATURAL GAS and HIGH FIRE
between -0.169 and -0.173 for PROPANE.

-Remove igniter check and clean(dollar bill)/replace as necessary.
- Gap between electrodes is 3mm-4mm.
-Check for proper voltage at ignition transformer.
Voltage into ignition transformer is 120v ac.
-Check that wiring into and out of ignition transformer is secure.
- Assure the spark plug wires are securely attached to ignitor.

1) Clean optical flame sensor with dry soft cloth or a Q-Tip swab.
2) Check that the peep hole window into boiler is also clean and clear.
3) Check for voltage at optical flame sensor assuring less than 2.5v dc before ignition(dark chamber) and more than 2.5v dc after ignition (flame in chamber).

1) -NO potential for cross
contamination or freezing.
2) -Vent is properly pitched BACK
TO BOILER ! ( 1/4" per foot)
3) -NO vent or intake blockages. (Photos in attachments)
4) -NOT near dryer vents.
5) -NOT in an area where debris can
be brought into the intake.
6) - Check intake air boot for
debris, etc. (Photos in attachments)


(6) PROPER COMBUSTION ANALYSIS , ADJUSTMENT AND SET UP