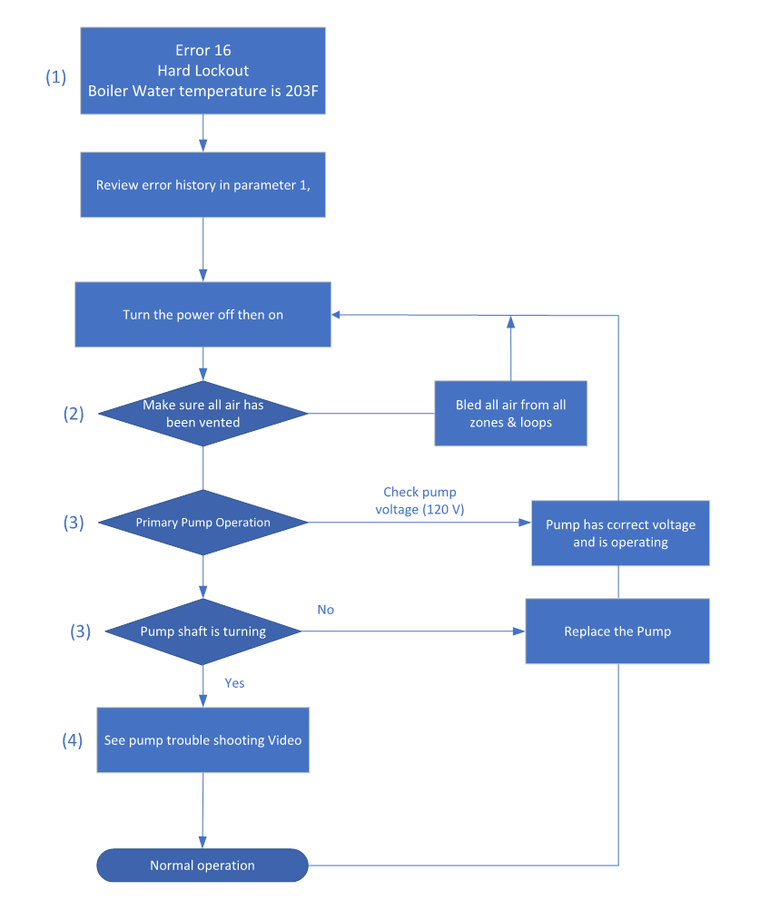
Error 16 is a HARD LOCKOUT defined as OPERATING TEMPERATURE ABOVE 203 DEGREES F.
FYI - THE NUMBERED BLUE BOXES BELOW CORRELATE TO A SPOT ON THE FLOW CHART ABOVE
(1) Explanation Of Error 16 - Hard Lockout
Error 16 occurs when operating (boiler) temperature has reached 203 degrees F which is well above the Maximum allowable set point of 180 degrees F .
Air in the boiler is a key cause of this since no flow (circulation) within the boiler can happen with air present.
Another key cause is the boilers primary pump is not moving water thru the boiler due to it being bound or malfunctioning.
An improperly piped header (primary/secondary) can also be the cause.
Valves on the primary being closed(shut off) will also stop flow thru the primary.
(2) Air Causing Flow Issues
Assure ALL air is removed from the boiler and system piping after filling boiler with water.
Make sure the cap is loose on the air vent located on top of the boiler.
Purge all ZONES as well as Primary/Secondary loop.
Loosen the quarter sized silver threaded plug on the back of the primary pump located inside the cabinet of the boiler to assist in removing air.
(3) Primary Pump Troubleshooting
Assure there is 120 volts ac at the 2 wire "molex" connector plugged into the primary pump during a call for heat or domestic.
Make sure the connector is plugged into the pump snug as well as the mating 2 wire connectors.
Remove the quarter silver threaded plug at the back of the pump and determine if the pump shaft is turning. This can be done by inserting a small flat screw driver gently to feel the shaft turning. A small amount of water MAY come out of the back of the pump when the silver threaded plug is removed. This is normal and only a small amount !
If the pump shaft is not turning , insert a small flat screw driver into the slot of the pump shaft and turn clockwise to attempt to free the shaft if bound. This can be done with power on or off ! No damage will come of it .
If voltage is present , and the pump shaft turns easily (with screw driver) OR if pump shaft is bound and can not be freed , replace the pump .
Error 20 is a HARD LOCKOUT when the Condensate Switch is OPEN = Fault. The Condensate Switch is a NORMALLY CLOSED switch connected via tubing from the condensate drain trap. Flow Chart FYI - THE NUMBERED BLUE BOXES BELOW CORRELATE TO A SPOT ON THE ...
Flow Chart Error 10 and 11 is all about combustion ! Notes: FYI - THE NUMBERED BLUE BOXES BELOW CORRELATE TO A SPOT ON THE FLOW CHART ABOVE (1) Error 10 and 11 is All About Combustion ! Gas, Air, Spark ! Error 10= flame has "extinguished" 8 ...
Therma-Flow Oil Fired Water Heaters utilize the Carlin EZ-Temp 90000 Aquastat. Attached you will find the Data Sheet with programming, error codes, etc. Click on attachments .
An Outdoor Temperature Reset Supplied with the Boiler MUST MUST MUST be used. The D.O.E (department of energy) regulations regarding outdoor temp. reset DOES affect this boiler in most all serial # date of manufacturer #'s ! It has been noted that ...